Thursday April 2026

হটলাইন

কনটেন্টটি শেষ হাল-নাগাদ করা হয়েছে: রবিবার, ৬ জুন, ২০২১ এ ১০:৫৯ PM

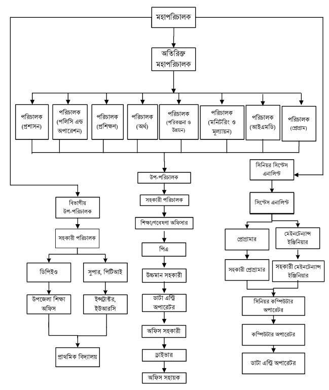
সাংগঠনিক কাঠামো

কন্টেন্ট: পাতা

প্রাথমিক শিক্ষা অধিদপ্তর হতে মাঠ পর্যায় পর্যন্ত সাংগঠনিক কাঠামো

উপজেলা নির্বাহী অফিস...

এক্সেসিবিলিটি

স্ক্রিন রিডার ডাউনলোড করুন